目前位置:新聞及活動訊息內頁
新聞及活動訊息

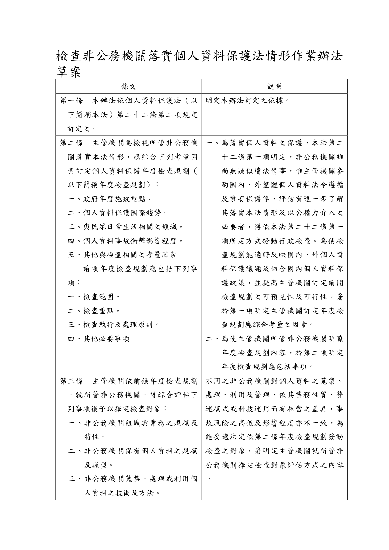
2026/03/11衛福部函文:轉知個人資料保護委員會籌備處預告訂定「檢查非公務機關落實個人資料保護法情形作業辦法」草案一案,請查照。

2026/03/12

1150020轉知個人資料保護委員會籌備處預告訂定「檢查非公務機關落實個人資料保護法情形作業辦法」草案一案,請查照。_page-00011150020轉知個人資料保護委員會籌備處預告訂定「檢查非公務機關落實個人資料保護法情形作業辦法」草案一案,請查照。_page-00021150020轉知個人資料保護委員會籌備處預告訂定「檢查非公務機關落實個人資料保護法情形作業辦法」草案一案,請查照。_page-00031150020轉知個人資料保護委員會籌備處預告訂定「檢查非公務機關落實個人資料保護法情形作業辦法」草案一案,請查照。_page-00041150020轉知個人資料保護委員會籌備處預告訂定「檢查非公務機關落實個人資料保護法情形作業辦法」草案一案,請查照。_page-00051150020轉知個人資料保護委員會籌備處預告訂定「檢查非公務機關落實個人資料保護法情形作業辦法」草案一案,請查照。_page-00061150020轉知個人資料保護委員會籌備處預告訂定「檢查非公務機關落實個人資料保護法情形作業辦法」草案一案,請查照。_page-00071150020轉知個人資料保護委員會籌備處預告訂定「檢查非公務機關落實個人資料保護法情形作業辦法」草案一案,請查照。_page-00081150020轉知個人資料保護委員會籌備處預告訂定「檢查非公務機關落實個人資料保護法情形作業辦法」草案一案,請查照。_page-00091150020轉知個人資料保護委員會籌備處預告訂定「檢查非公務機關落實個人資料保護法情形作業辦法」草案一案,請查照。_page-00101150020轉知個人資料保護委員會籌備處預告訂定「檢查非公務機關落實個人資料保護法情形作業辦法」草案一案,請查照。_page-0011

回上一頁
聯絡沐浴福祉

聯絡電話 : (05)277-8388#3242
電子信箱 : twbca2017@gmail.com
協會地址 : 600嘉義市東區民權路60號5樓

相關連結

fbIcon 55x55   

〉常見問題

〉版權宣告

〉隱私權保障

〉人才招募

台灣沐浴福祉專業照護協會/許可文號:台內團字第1060033044號