目前位置:新聞及活動訊息內頁
新聞及活動訊息

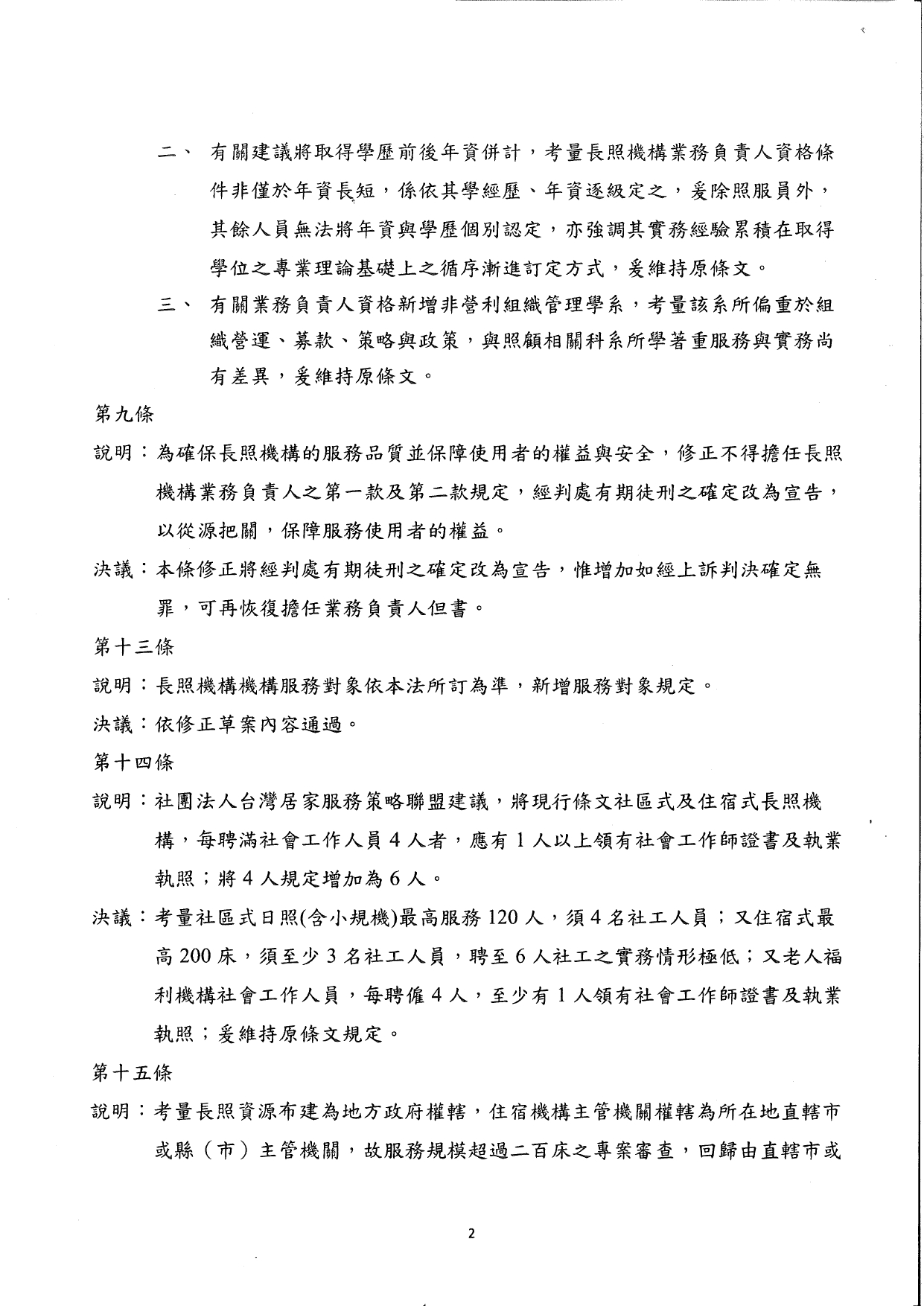
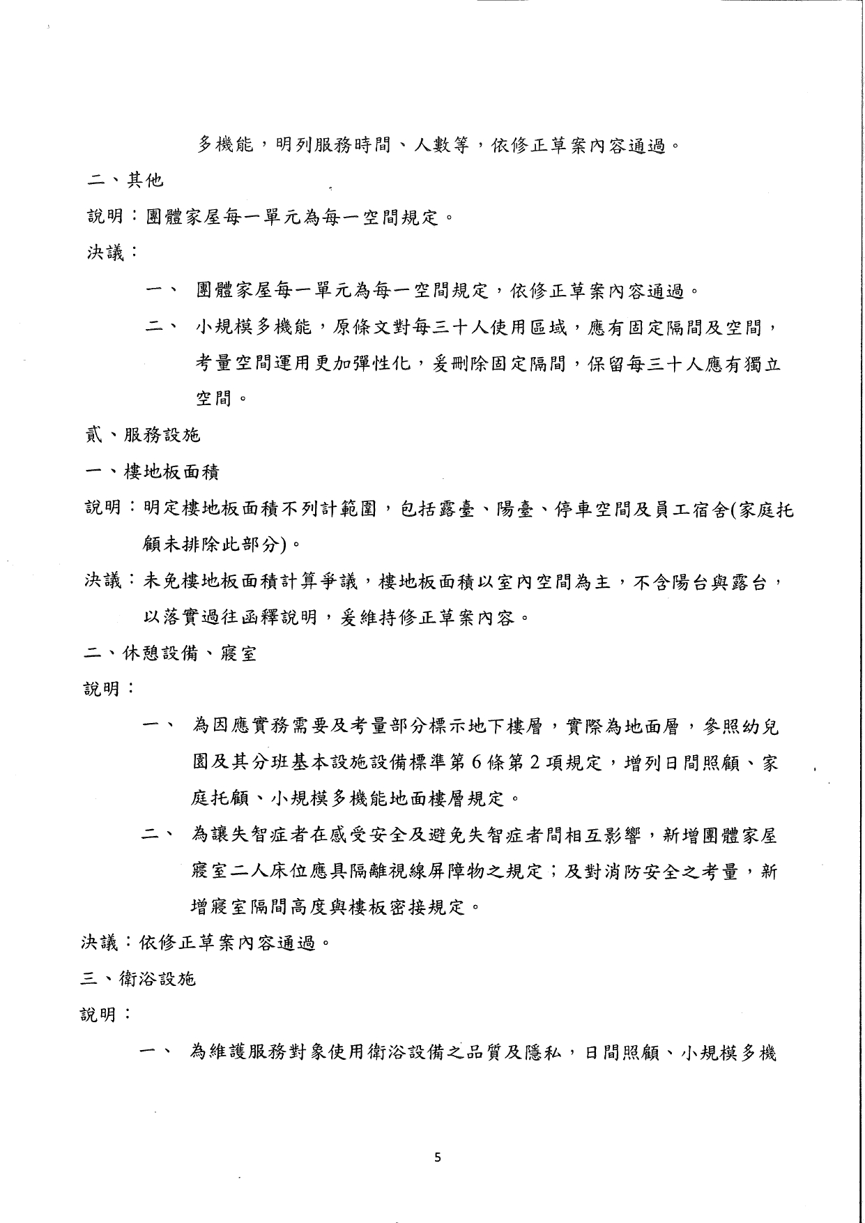
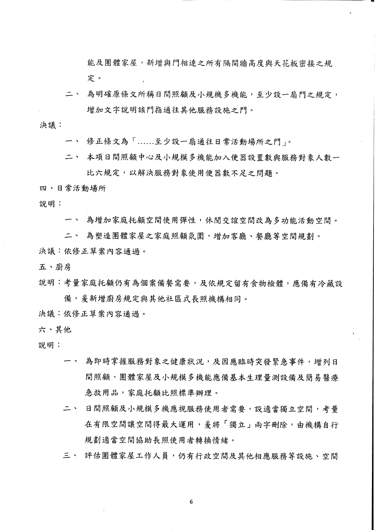
2026/01/22衛福部函文:檢送本部114年12月22日召開之「長期照顧服務機構設立標準部分條文修正草案說明會議」會議紀綠1份,請查照。

2026/01/22

1150011檢送本部114年12月22日召開之「長期照顧服務機構設立標準部分條文修正草案說明會議」會議紀錄1份,請查照。_page-00011150011檢送本部114年12月22日召開之「長期照顧服務機構設立標準部分條文修正草案說明會議」會議紀錄1份,請查照。_page-00021150011檢送本部114年12月22日召開之「長期照顧服務機構設立標準部分條文修正草案說明會議」會議紀錄1份,請查照。_page-00031150011檢送本部114年12月22日召開之「長期照顧服務機構設立標準部分條文修正草案說明會議」會議紀錄1份,請查照。_page-00041150011檢送本部114年12月22日召開之「長期照顧服務機構設立標準部分條文修正草案說明會議」會議紀錄1份,請查照。_page-00051150011檢送本部114年12月22日召開之「長期照顧服務機構設立標準部分條文修正草案說明會議」會議紀錄1份,請查照。_page-00061150011檢送本部114年12月22日召開之「長期照顧服務機構設立標準部分條文修正草案說明會議」會議紀錄1份,請查照。_page-00071150011檢送本部114年12月22日召開之「長期照顧服務機構設立標準部分條文修正草案說明會議」會議紀錄1份,請查照。_page-0008

回上一頁
聯絡沐浴福祉

聯絡電話 : (05)277-8388#3242
電子信箱 : twbca2017@gmail.com
協會地址 : 600嘉義市東區民權路60號5樓

相關連結

fbIcon 55x55   

〉常見問題

〉版權宣告

〉隱私權保障

〉人才招募

台灣沐浴福祉專業照護協會/許可文號:台內團字第1060033044號