目前位置:新聞及活動訊息內頁
新聞及活動訊息

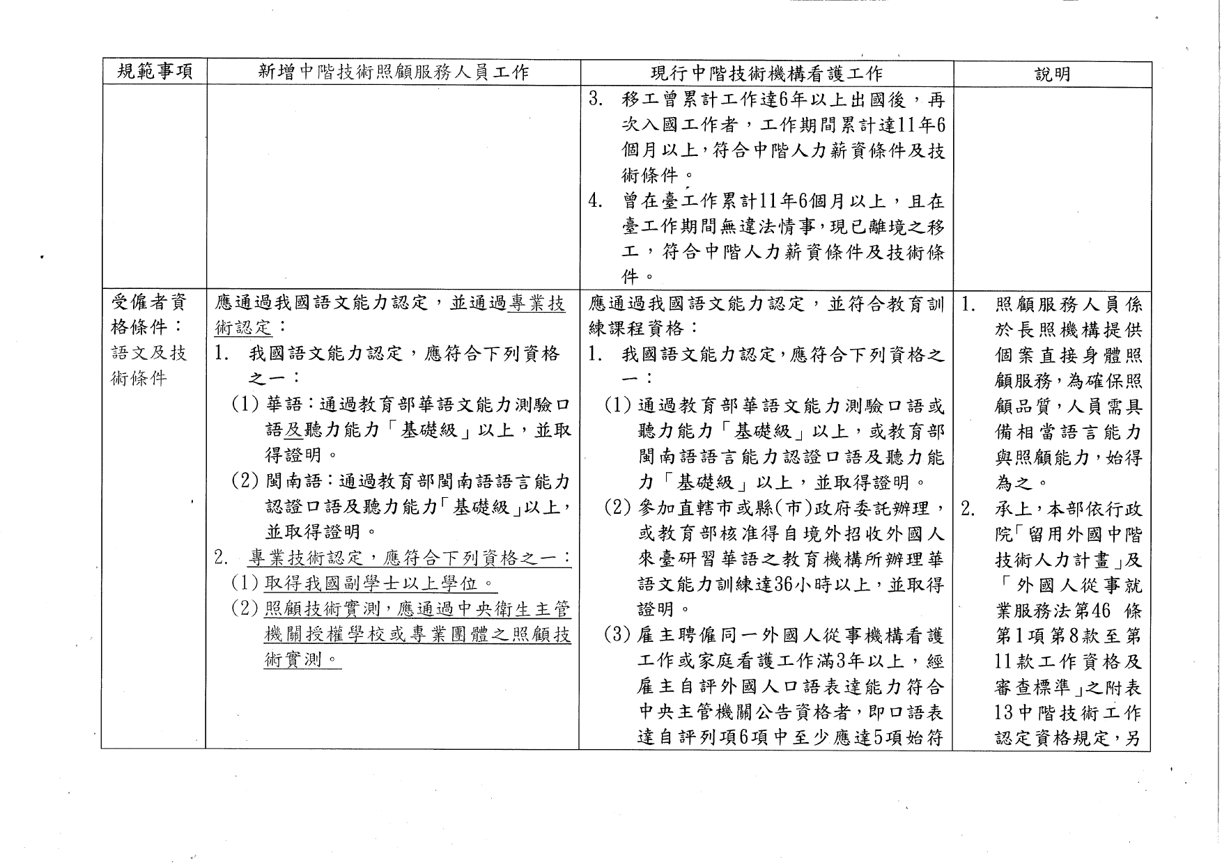
2024/09/04衛福部函文:檢送本部113年8月20日召開「研商開發中階技術照顧服務人員相關事宜會議」會議紀錄1份,請查照。

2024/09/12

1130035檢送本部113年8月20日召開「研商開發中階技術照顧服務人員相關事宜會議」會議紀錄1份,請查照。_page-00011130035檢送本部113年8月20日召開「研商開發中階技術照顧服務人員相關事宜會議」會議紀錄1份,請查照。_page-00021130035檢送本部113年8月20日召開「研商開發中階技術照顧服務人員相關事宜會議」會議紀錄1份,請查照。_page-00031130035檢送本部113年8月20日召開「研商開發中階技術照顧服務人員相關事宜會議」會議紀錄1份,請查照。_page-00041130035檢送本部113年8月20日召開「研商開發中階技術照顧服務人員相關事宜會議」會議紀錄1份,請查照。_page-00051130035檢送本部113年8月20日召開「研商開發中階技術照顧服務人員相關事宜會議」會議紀錄1份,請查照。_page-00061130035檢送本部113年8月20日召開「研商開發中階技術照顧服務人員相關事宜會議」會議紀錄1份,請查照。_page-00071130035檢送本部113年8月20日召開「研商開發中階技術照顧服務人員相關事宜會議」會議紀錄1份,請查照。_page-00081130035檢送本部113年8月20日召開「研商開發中階技術照顧服務人員相關事宜會議」會議紀錄1份,請查照。_page-00091130035檢送本部113年8月20日召開「研商開發中階技術照顧服務人員相關事宜會議」會議紀錄1份,請查照。_page-0010

回上一頁
聯絡沐浴福祉

聯絡電話 : (05)277-8388#3242
電子信箱 : twbca2017@gmail.com
協會地址 : 600嘉義市東區民權路60號5樓

相關連結

fbIcon 55x55   

〉常見問題

〉版權宣告

〉隱私權保障

〉人才招募

台灣沐浴福祉專業照護協會/許可文號:台內團字第1060033044號